Looking at connnecting the DAC to the DSP

DAC

The DAC converts the digital format MPX stream of the DSP to the analogue signal needed to drive the FM modulator. The DAC is autonomous to the DSP so that asynchrous coupling to the DSP can be used.

The DAC details

The Digital Analogue Convertor (DAC) is a stereo audio DAC with a sample rate of 192KHz. The two channels are used on one side to generate the analogue equivalent of the digital MPX stream and on the other side the pilot signal. The pilot signal is usefull when an external, parallel connected RDS generator is in use.

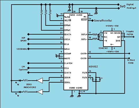
DAC Output Diagram

The AD1852 is the audio DAC used here. The multiplexed data stream from the DSP SPORT port supplies the samples for the MPX signal in onme channel and the pilot reference in the other channel. The DAC then recovers this data into the left and right streams. With a sample rate of 192KHz this is sufficientto recover a full MPX stream up to 53KHz and an RDS stream at 57KHz if present. In order to achieve a good MPX signal the interpolation filter used in the DSP has to include a correction of the amplitude roll off caused by the DAC (See data sheet).

There some optional items. The SPI control can be used to set the parameters of the DAC, eg: set the amplitude reference. As drawn the DAC is hardware programmed and the SPI is not required, however use of an SPI connection from the DSP allows the DAC to be configured on the fly. Likewise the zero output detection is optional. If implemented the DSP or an auxilary microprocessor can detect failure of an output (specifically the MPX) and raise an alarm (eg: SNMP trap).

The DAC output is balanced. In the case of the pilot filter, this is a balanced to unbalanced resonant filter. The MPX filter is an unbalanced BESSEL, so a balanced to unbalanced receiver with high common mode rejection (SSM2141) is used. The pair of resistors and capacitor make a simple noise and alias filter, the cut off frequency of which should be high enough as to not effect the MPX filter.